SecureXL é um software de aceleração que é instalado nos Firewalls da Check Point, ele possui técnicas de aceleração da rede que proporciona um aumento na performance dos Firewalls.
Sistemas operacionais suportados
O SecureXL é suportado pelos seguintes OS:
- Gaia OS
- Gaia Embedded OS
- SecurePlatform OS
- SecurePlatform Embedded OS
- IPSO OS
- Crossbeam XOS Crossbeam COS
- em vermelho, sistemas operacionais já fora de linha, importante são os dois primeiros
Limitações
- SecureXL Implementation Module (SIM) (acceleration device) funcionam apenas em interfaces físicas. Em alguns momentos talvez seja necessários atualizar a BIOS para habilitar o IRQ Swizzling e EIRQ technologies;
- As interfaces WARP não podem estar associadas a um núcleo da CPU;
- SecureXL Drop Template pode trabalhar apenas em conexões com a mesma porta de destino (não utilizar coringas para portas de origem);
- SecureXL Penalty box é uma funcionalidade para proteção de ataques DoS/DDoS, que é suportada apenas em versões do Gaia R75.40 e superiores;
- SecureXL não suporta interfaces P2P (PPP, PPTP, PPPoE), se caso for detectado a interface P2P o SecureXL é desabilitado na interface;
- Por padrão o QoS desabilita o SecureXL, se for necessário habilitar, é possível em versões R77.10 e superiores;
- Quando trabalhamos com Cluster, as sincronizações atrasadas funcionam apenas em conexões aceleradas.
Fluxo de tráfego
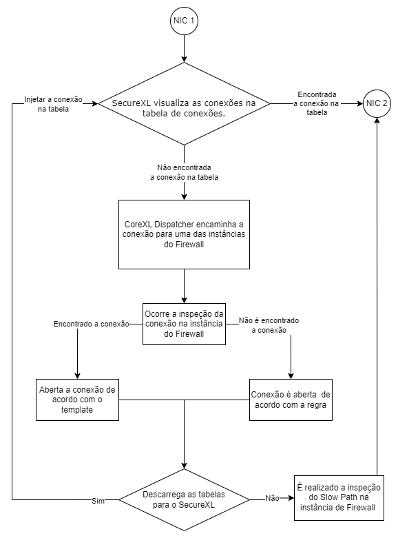
Podemos notar que quando não se tem habilitado o SecureXL o tráfego precisa seguir todo o fluxo, podendo ser demorado em alguns momentos, enquanto quando é habilitado o SecureXL o tráfego passa pelo Acceleration Device e é enviado novamente para a Network Interface Card (NIC)

Depois que é feita a primeira troca de pacotes, os pacotes seguintes precisam de menos recuso para serem processados.
Fluxo de pacotes

As conexões, possuem 3 caminhos para seguir:
- Slow Path - As conexões são tratadas no Firewall
- Medium Path - De forma principal o tráfego é acelerado mas algum tráfego ainda é enviado para o Firewall a fim de ser consultado
- Fast Path/Accelerated - Conexões são tratadas em Performance Pack (PPAK) (É um software acelerador instalado nos Firewalls e utilizado no SecureXL para fornecer desempenho nos Firewalls) , não passam pelo Firewall
SecureXL no VSX
O SecureXL trabalha de forma independente de cada roteador/sistema virtual, ou seja, você pode ativar ou desativar o SecureXL em VSX específicos.
Tabelas de Kernel
Conhecido também como tabelas de estado, é utilizado para manter informações sobre o estado do Firewall e outros componentes de segurança. as tabelas são na verdade a "memória" e são componentes importantes da tecnologia Check Point Stateful Inspection, elas são colocadas como tabelas hash dinâmicas na memória do kernel, todos os valores da tabela, estão em hexadecimal, exceto o valor de time-out quando esta presente na tabela.
Fontes utilizadas para a criação deste artigo:
ATRG: SecureXL for R80.20 and higher: https://supportcenter.checkpoint.com/supportcenter/portal?eventSubmit_doGoviewsolutiondetails=&solutionid=sk153832&partition=Advanced&product=SecureXL%22 (05/04/2023)
SecureXL and Nokia IPSO: https://dl3.checkpoint.com/paid/0f/SecureXL_and_Nokia_IPSO_White_Paper_20080401.pdf?HashKey=1680709383_b9c36da5c681eb5866c9738b8d81a630&xtn=.pdf (05/04/2023)
What is CoreXL & SecureXL: https://community.checkpoint.com/t5/General-Topics/What-is-CoreXL-SecureXL/td-p/13043 (05/04/2023)
Performance Investigation Procedure - How To: https://supportcenter.checkpoint.com/supportcenter/portal?eventSubmit_doGoviewsolutiondetails=&solutionid=sk167553&partition=Expert&product=Quantum (06/04/2023)